云南省人民政府关于2021年度科学技术奖励的决定
各州、市人民政府,省直各委、办、厅、局:
为深入贯彻落实习近平新时代中国特色社会主义思想,全面贯彻党的十九大和十九届历次全会精神,坚定实施创新驱动发展战略,省人民政府决定对我省在科学技术进步、经济社会发展中作出突出贡献的科学技术人员和组织给予奖励。
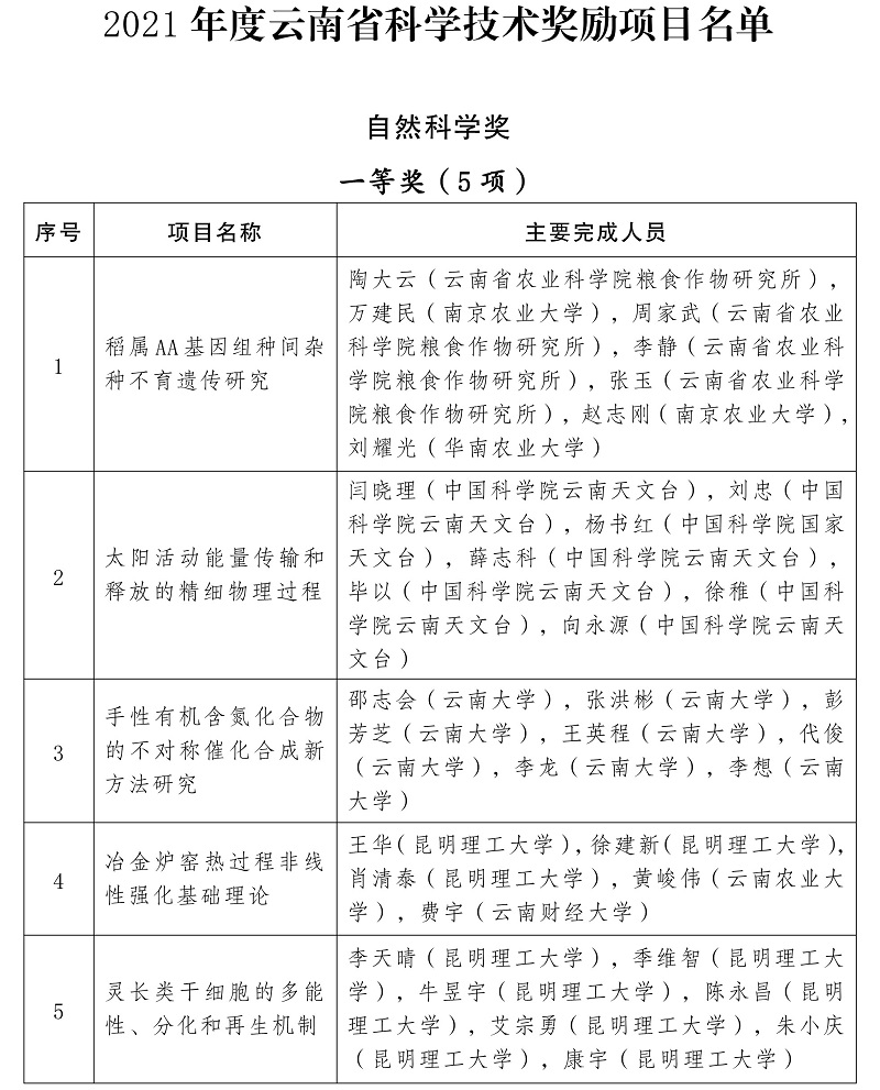
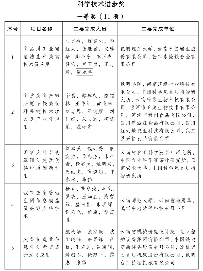
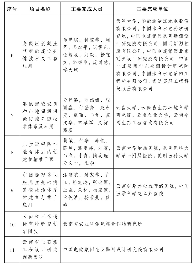
根据《云南省科学技术奖励办法》规定,经组织专家评审、省科学技术奖励委员会审定,省人民政府批准,授予“稻属AA基因组种间杂种不育遗传研究”等5项成果云南省自然科学奖一等奖,授予“数据与知识驱动的集成智能研究与应用”等13项成果云南省自然科学奖二等奖,授予“乳腺癌异质性的分子机制研究”等14项成果云南省自然科学奖三等奖;授予“配电网接地故障主动快速安全处置关键技术及装备”等3项成果云南省技术发明奖一等奖,授予“垂直差异显著区无人机遥感系统研发与应用”等2项成果云南省技术发明奖三等奖;授予“高品质工业硅清洁生产关键技术及应用”等11项成果云南省科学技术进步奖一等奖,授予“树鼩种质资源与系列诊断试剂的创制及应用”等26项成果云南省科学技术进步奖二等奖,授予“暗色唇鱼人工繁殖与产业化推广”等79项成果云南省科学技术进步奖三等奖。
希望获奖者再接再厉,勇担重任,再创佳绩。全省广大科技工作者要向获奖者学习,不忘初心、牢记使命,继续发扬服务国家、造福人民的光荣传统和追求真理、勇攀高峰的科学精神,坚定不移贯彻新发展理念,积极投身各领域科技创新,攻克关键核心技术,推动科技成果转化应用,为创新型云南建设和实现高质量发展作出新的更大贡献。
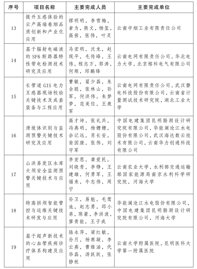
附件:2021年度云南省科学技术奖励项目名单
云南省人民政府
2022年5月17日
(此件公开发布)
附件























原文链接:https://nync.yn.gov.cn/html/2022/gongshigonggao_0524/386670.html?cid=3001
[免责声明] 本文来源于网络转载,仅供学习交流使用,不构成商业目的。版权归原作者所有,如涉及作品内容、版权和其它问题,请在30日内与本网联系,我们将在第一时间处理。
最新加入
2020-07-15
江西天皓房地产有限公...
2020-05-13
致上饶市政府陈云市长...
2020-05-13
致江西省自然资源厅张...
2024-01-12
致沈阳市市纪委书记、...
2020-05-13
致上饶市委马承祖书记...
2020-04-28
土地性质:一定要辨别...
2020-04-23
圈地千亩国际健康峰会...
2020-04-24
农村土地新政策,抛荒...
2020-04-28
黑土地“金豆子”鼓了...
热门资讯
2020-07-15
江西天皓房地产有限公...
2020-05-13
致上饶市政府陈云市长...
2020-05-13
致江西省自然资源厅张...
2024-01-12
致沈阳市市纪委书记、...
2020-05-13
致上饶市委马承祖书记...
2020-04-28
土地性质:一定要辨别...
2020-04-23
圈地千亩国际健康峰会...
2020-04-24
农村土地新政策,抛荒...
2020-04-28
黑土地“金豆子”鼓了...
2021-06-23
致鄂尔多斯市东胜区政...





