云南省农业农村厅 云南省人力资源和社会保障厅关于全国农业农村劳动模范和先进工作者推荐人选的公示
根据《云南省农业农村厅 云南省人力资源和社会保障厅关于评选全国农业农村劳动模范和先进工作者的通知》,按照评选条件、程序和要求,按照自下而上、逐级审核、民主择优的组织程序进行推荐,经全国农业农村劳动模范和先进工作者评选表彰工作领导小组办公室初审,确定云南省正式推荐全国农业农村劳动模范和先进工作者人员(见附件)。按照有关工作要求,现予以公示。
公示时间为2023年3月16日至3月22日(五个工作日)。公示期内,如有异议,请以书面形式向云南省评选推荐全国农业农村劳动模范和先进工作者领导小组办公室反映,并提供必要的证明材料。以单位名义提出异议的应加盖本单位公章,以个人名义提出异议的应签署真实姓名并提供有效联系方式。逾期或不符合要求的异议不予受理。
联系电话:0871-63116775
监督电话:0871-65653565
联系地址:昆明市盘龙区万华路169号云南省农业农村厅机关党委(人事处)(云南省评选推荐全国农业农村劳动模范和先进工作者领导小组办公室)
邮政编码:650024
电子邮箱:ynnynct@163.com
附件:1.全国农业农村劳动模范和先进工作者正式推荐对象名单
2.全国农业农村劳动模范和先进工作者正式推荐对象主要事迹
云南省农业农村厅云南省人力资源和社会保障厅
2023年3月15日
附件1

附件2
全国农业农村劳动模范正式推荐对象主要事迹
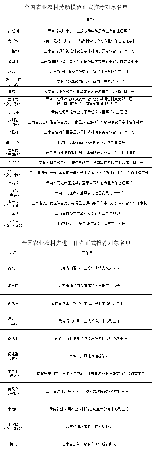
雷廷瑞,男,汉族,1977年4月生,群众,初中学历,农民高级技师,云南省昆明市东川区振牧动物防疫专业合作社理事长。2005年以来,先后从事农村动物防疫工作,选聘为东川区农业农村局特聘农技员。在推动畜牧业经济发展、农村社会事业进步和带动农民增收致富中,为养殖户疑难杂症病防治,排忧解难。每年组织和参与完成东川区各种重大动物疫病预防注射等工作,多次参与全区各种重大动物疫病处置扑灭工作,为养殖业安全发展贡献了个人能力和智慧。几年来,为全区乃至相邻县区畜禽养殖户完成黄牛难产、剖腹产手术8000余例、瘤胃切开术2000余例、子宫脱出、胎衣9000余例,羊脑包虫摘除术10000余例,猪剖腹产6000多头,为群众挽回家畜损失超过3500余万元,为400余户贫困户减免费用约13万余元。2017年至今共计完成羊布鲁氏菌病监测采样9024份,完成免疫牛2万余头,猪5万余头,禽类10万余羽。充分发挥“师带徒,传帮带”作用,年平均授课30学时,2021年高素质农民教育培训累计授课约200学时。利用闲余时间深入到农户家中进行技术指导,向农民群众作宣传、讲解有关养殖方面的技术。在业务工作中不断总结提高畜牧技术水平,为养殖户(场)服务及农民早日脱贫致富寻找突破口。几年来,累计为全区400余户脱贫户开展牛、羊手术达610余头(只),让全区以家庭为主的小产业得到蓬勃发展。被评为“昆明好人”,被聘为“春城先锋讲师”。
龙兴淮,男,汉族,1950年5月生,中共党员,初中学历,农技师,云南省昆明市安宁市八街高桥食用玫瑰专业合作社副理事长。龙兴淮同志自1968年至今已55年从事粮油、蔬菜、经济作物种植。2005年,龙兴淮同志牵头成立了安宁市八街镇食用玫瑰协会并任会长,会员从最初的15户增至2019年的197户,带动农户种植食用玫瑰10000余亩。2008年,龙兴淮又牵头成立了高桥食用玫瑰专业合作社并任社长,实行了统一技术管理,统一品种,统一供应农药,统一鲜花收购,统一加工,统一销售的一条龙服务,既保证了食用玫瑰的高产、优质,还节约了农户的生产成本,提高了农户的种植收益,实现了合作社农户、企业的双向共赢。在龙兴淮的带动下,八街镇食用玫瑰协会申请发明专利1个、实用新型专利7个,引进先进技术开发出21个玫瑰系列产品。协会加工生产的玫瑰系列产品,在第三届、第四届、第五届昆明泛亚国际博览会荣获优质奖、银奖、金奖,在第七届博览会上获十大参展品牌奖,2012年荣获供销社全国示范社,同年被中国科协、财政部评为“全国科普惠农兴村”先进集体,2013年获评“全国50家合作社”,2016年荣获国家7部委全国示范社。在推进安宁八街食用玫瑰产业发展的同时,龙兴淮同志主动承担社会义务。先后为困难户、老党员无偿提供食用玫瑰花枝条30余万枝,为困难群众及灾区捐款6600元,为周边村小组新农村建设捐资18600元,在新型冠状病毒疫情防控中,捐赠了价值16万余元的物资和8600元的现金。曾获云南省“第四届百名拔尖农村乡土人才”“全国农村科普带头人”、昆明市“劳动模范”、助力乡村振兴先进个人等称号,被评为云南省科技特派员。
鲁绍坤,男,汉族,1975年2月出生,中共党员,高中学历,云南省昭通市镇雄坤农白茶业种植农民专业合作社理事长。2015年,鲁绍坤经过不断的采样送检和综合研究分析,最终选择了在镇雄县罗坎镇大庙村种植白茶,并以此作为农业创业起点。探索实践以“党支部+合作社+农户”引领村集体经济持续发展的路子。在他的带领下,已成功打造标准化白茶种植基地9628亩,覆盖了大庙、花园2个村24个村民组1045户4985人,培养出了一批技术骨干和标兵种植户。在他的带领下,镇雄县坤农白茶业种植农民专业合作社共投入资金5200余万元,带动1305户5775人脱贫户加入合作社,吸纳产业扶贫资金866.25万元、村集体入股资金190万元,建设育苗基地80亩,建成加工厂房7000平方米,合作社生产的茶叶已远销浙江安吉、松阳。6年来累计带动当地群众创收2400余万元,带动临时就业3000余人,已脱贫户168户289人就业,稳定就业75人。每年兑现已脱贫户入股本金7%的保底分红60.6375万元、村集体入股分红20.1万元,实现已脱贫户专项扶贫产业资金和村集体经济保值增值。6年来,他领导合作社始终秉承发展山地经济带动一方农户致富的理念,紧紧围绕产业脱贫、文化打造、旅游开发三大战略定位,坚持把产业做成生态,生态变成产业,把罗坎镇打造成真正的绿水青山,金山银山,成为镇雄县脱贫攻坚一只强有力的推手。在各级党委政府的关心和支持下,镇雄县坤农白茶业种植农民专业合作社先后被评为县级十佳合作社、昭通市示范社农民专业合作社、省级示范社农民专业合作社。获得云南省脱贫攻坚“社会扶贫模范”称号。
谭政伟,男,汉族,1973年9月出生,中共党员,大专学历,云南省曲靖市会泽县大桥乡杨梅山村扶贫开发专业合作社理事长。在20余年的村党组织负责人任上,他始终坚持把带领群众发展农业生产作为当好“村官”的头等大事,调结构育产业、兴科技提产量、闯市场增效益。2018年,谭政伟从大桥乡大桥村调任杨梅山村任党总支书记、主任。到任后,为尽快带领村民群众走出贫困泥潭,他紧紧抓住中国工程院、中国农科院挂钩帮扶会泽这一千载难逢的机遇,积极主动邀请院士专家为杨梅山村引进多个优质高产燕麦新品种开展试验示范,平均亩产达270公斤,比传统种植老品种燕麦增产300%以上,亩产值达1800元以上,增产增收及带贫致富效果十分显著。在成立徐丽君专家工作站时,他动员村“两委”成员带头联合建档立卡户成立村集体扶贫开发合作社,采取平台联建、资源联合、利益联结的方式,走“合作社+基地+农户+市场”的路子,大力引导群众发展燕麦种植。2020年全村示范推广“秋播燕麦+夏马铃薯”种植模式5000余亩,带动全县发展种植新品种燕麦10万亩,平均亩产达300公斤,马铃薯平均亩产3000公斤,一亩地复合纯收入达5000元以上,比传统种植一茬苞谷洋芋收入翻了3倍,村集体合作社创收16万元,实现了“种好一亩地,脱贫一个人”目标。作为村集体扶贫专业合作社的“领头羊”,谭政伟抓生产管理有方,抓销售增收有道,让高寒冷凉山区贫困群众得到实惠,带领全村如期实现脱贫摘帽,得到了群众的一致好评和各级领导的充分肯定。曾获“云南省百名好支书”“扶贫好村官”“全国粮食生产先进个人”等称号。
赵兴健,男,汉族,1983年10月出生,群众,大学本科学历,云南省保山市腾冲恒益东山农业开发有限公司经理。他立足打造“扶贫开发示范区,融合一、二、三产业为一体,呈现从养殖到加工到观光的完整产业链模式”的功能定位,以开展脱贫攻坚,实现全面脱贫为重点,大力发展肉牛产业,实施政府引导和扶持、企业和合作社为主体,农民和多种经济成分体系参与,着力实现当地贫困农户脱贫增收。已建成投入使用屠宰场1个,有机肥加工厂1个,实现年生产有机肥6000吨。经过不断探究研发,肉牛精深加工产品已逐步上市,目前已有“岭牛记”手撕干巴、牛肉酱等多款产品。扩建肉牛加工厂,提高加工产能,产品将逐步推向全国。为加快东山草场恢复,他亲自担任负责人,并主持腾冲市退化草原人工种草试点项目、云岭牛技术创新中心建设及成果产业化、腾冲市云岭牛纯种扩繁基地建设项目、云岭牛提质增效技术研究与示范4个重大技术项目的完成,带领企业获得15项实用新型专利,其中他本人获得6项。通过发展传统养殖业、观光旅游业及人工种草生态修复,充分带动周边农户就业。年均用工量达5000人次以上,受益农户将达3000户以上,有效推动腾冲市“万企兴万村”行动,扎实推进乡村振兴战略。目前,公司已带动肉牛养殖户20000余户,带动人数达12000余人,人均增收达4000元,带动农户增收总额达7700余万元。2021年获农业农村部第五批全国农村创业创新优秀带头人称号,2022年被云南省科学技术厅评为科技特派员,2022年获云南省创新创业大赛二等奖。
彭程,男,彝族,1993年10月出生,群众,大学本科学历,现任云南省楚雄彝族自治州楚雄市西霸农场负责人,楚雄市紫溪镇木源林果专业合作社理事长。彭程创立了楚雄市西霸农场、楚雄市紫溪镇木源林果专业合作社,大力发展高原特色经济林果种植。现示范基地种植面积达1300亩,主要种植适宜经济林果20余个品种,辐射带动周边农户扩大种植5600亩。目前80%种植区域已产生经济效益,全年果蔬产量1100余吨,全年销售额1360万元,获得国家绿色食品认证7类。采取“基地+合作社+农户+平台”的产供销一体化生产经营模式,组建技术服务队伍,建立优质高海拔林果标准化示范基地和实验培育基地,开展多元化经营,研究探索自己的品牌。销售额的93%均为农户种植经济林果收益,农场统一制定生产标准,对种植户所产出达标的经济林果进行保护价收购,全力保障入户社员经济林果种植的产品有销路和保障经济收入的增加。通过提供种植技术支持、拓展销售渠道、协议保底收购和在农场中耕管理、采收期等渠道提供就业机会等多种方式,不断提升当地农户的获得感,定向帮扶462户农户(其中建档立卡户265户)大力发展冬桃、樱桃、木梨种植,长期聘用周边农户35人,每年每户经济收入增加了2万余元,每年聘用零工100多人,人均收入增加5000余元,为区域经济发展、帮扶助农起到引领示范带头作用。被评为楚雄市农村创业致富带头人、“社会扶贫先进典型”和“楚雄州优秀带贫主体”,获“大国农匠”种养能手称号。
唐启玉,男,汉族,1977年9月出生,中共党员,大专学历,高级经济师,云南省楚雄州牟定县隆兴农机专业合作社理事长。2012年,唐启玉发起组建了农机合作社。通过技术创新,在楚雄州内首家开展了水稻工厂化育秧技术,首次开展县内农机跨乡作业,引导牟定水稻产业向规范化、标准化方向发展,从而降低水稻生产成本,增加专业合作社服务领域,达到专业合作社和农户共赢的目的。与云南省农业科学院建立合作关系,成立了专家服务工作站,开展水稻、玉米的制种试验。摸索出了“院所+合作社+基地+农户”的产业化经营模式,并首次引进优质软米“云粳37号”,创造了软米“云粳37号”在云南省滇中地区最高亩产纪录。创办了“专业合作社+农户”的科技服务模式,以合作社生产基地为实训基地,将优质软米“云粳37号”种植技术无偿传授给当地群众。组织社员参与云南省农科院粮作所水稻育种应用团队在合作社基地开展水稻新品种(系)试验,共种植水稻品种比较试验材料200多份。开展水稻高产高效栽培技术及病虫害防控技术研究,多次举办水稻高产栽培技术及病虫害防控技术现场培训会。合作社平均每年完成机械化全程科技服务达1.2万亩次以上,粮食烘干0.6万吨,服务农户数1.6万余户,年均为农民节约生产成本1200万元计算,降低农民生产劳动力成本达1250余万元。获“科普示范带头人”“第八届云南省拔尖乡土人才”等称号,被评为“云南省科技特派员”。
李红芬,女,彝族,1967年2月生,中共党员,初中文化,云南省红河哈尼族彝族自治州建水县利民乡清江柑桔专业合作社理事长。在她的带领下,清江村发展种植柑桔面积近千亩,年销售柑桔达8000多吨,销售收入达1600多万元。她带领当地群众成立柑桔专业合作社,通过采取“公司+合作社+基地+农户”的模式,建立样板示范基地,与入社农户签订收购合同,推动合作社不断发展壮大。目前,合作社已吸纳柑桔种植户482户,发展柑桔种植面积达1.6万多亩,年销售柑桔1万多吨,年销售收入达4200多万元。针对脱毒马铃薯种子市场需求,李红芬在县科协和云南农业大学专家的指导下,成功制种丽薯6号、合作88号种子,经过实践,两个品种的脱毒马铃薯与其他普通薯种相比产量高、品质好,销售价格高,倍受种植户的欢迎,2017年至今制种1000余吨,市场供不应求。近三年来,向建水县14个乡镇农户免费发放脱毒马铃薯种子共127吨,其中为66户建档立卡贫困户提供马铃薯种子50余吨,并且还无偿为农户培训种植技术、引进外地采购商收购农产品。2000年至今,李红芬主动为残疾人和孤寡老人预支柑桔苗款,为他们捐钱捐物,帮助他们脱贫致富;每年资助2万元,结对帮扶3名留守儿童和4名贫困学生,被建水县妇联聘为“爱心妈妈”。李红芬是云南省第十三届人民代表大会代表,先后荣获“全国绿化奖章”,获“云南省第七届百名拔尖农村乡土人才”“红河州劳动模范”“云南省劳动模范”等称号。
李文祥,男,汉族,1961年5月生,中共党员,高中文化,云南红河卧龙米业有限责任公司董事长、总经理。为了带动全市及周边地区发展优质稻产业脱贫致富,李文祥以“服务‘三农’、助力脱贫攻坚、带动农民增收”为宗旨,主动承担市场风险,与种植户签订最低保护价收购协议,每年免费给农户发放优质谷种子和有机肥,以高于市场价的10%向农户收购稻谷。2003年李文祥成立了云南红河卧龙米业有限责任公司,建起了卧龙谷优质米加工厂,注册“卧龙谷”商标,提升云恢290优质米品质。目前,李文祥所在的卧龙谷村委会7个村小组98%以上的耕地种上了优质稻,年产优质稻谷350万公斤,经济总收入7628万元,农民人均纯收入7480多元。李文祥依靠科技大胆创新,通过“全低温调质强化工艺”专利技术的自主研发、转化和推广运用,延长保质期180天以上。他重视以新科技武装新农民,对栽种出好品质稻谷的农户给予质量奖励,鼓励农户栽出优质稻,组织农业技术培训班100多期,培训农民5000多人次。在他的带动下,开远市建成特色高效优质稻核心示范基地1000亩,完成了2000亩绿色食品和25000亩无公害优质稻种植产地认证,带领3000多农户规模化标准化种植特色高效优质稻1.8万亩,带动当地5000多农户种植高效特色优质稻6.57万亩,农民增收1.5亿元以上,辐射带动开远周边县市30000多农户种植20多万亩,农户增收6.15亿元。曾获“云南省第二届拔尖农村乡土人才”“红河州劳动模范”“云南省最美村官”“云南省百名优秀企业家”等称号。
罗明达,男,壮族,1994年1月生,群众,大学学历,云南省文山壮族苗族自治州广南县八宝那糇芒作物种植农民专业合作社理事长。罗明达把学习实践、课题作业写在了稻田里,依托种源研发和科技攻关,取得了“一种水稻种植用的稻种浸泡装置”“一种水稻种植用驱虫装置”“一种水稻种植用幼苗转运装置”“一种水稻种植用浇灌装置”4项发明专利。从粮作新学员成为了种粮群众的“田老师”,合作社挂牌了农广校农民田间学校。在产业发展上,他主要围绕保留八宝谷原本性为基础,加快产学研推一体化发展,采取“合作社+基地+农户”的带动模式,对种植户免费发放优质稻谷种、执行保底价订单收购、帮助缴纳农业保险、实施价格补贴等措施,种植核心示范400亩,建立八宝米高端稻谷标准化基地1783亩,种苗服务、技术指导和产业带动10000余亩。同时,合作社与种植户积极建立利益联结机制,2021年与800余户稻农签订订单3000余亩,年收购稻谷120万公斤,年销售产值达528万元,农户通过种植八宝米实现户均增收4798元。脱贫攻坚时期有154户建档立卡户依托种植八宝米实现增收脱贫。通过努力,合作社获得了“企业信用评价3A级信用企业”“八宝镇爱心扶贫捐赠单位”“文山州州级示范合作社”及“云南省省级示范合作社”等一系列殊荣。他积极参与“保护八宝河,留住八宝米”沿河区域生态保护、世界稻作文化旅游节、八宝田园综合体等建设与活动,积极推进八宝米产业向农文旅,一、二、三产业融合发展。2021年被评为“云南乡村振兴一县一星”。
李维祥,男,汉族,1974年8月生,中共党员,大专学历,云南省普洱市景谷县景谷惠民橡胶种植服务专业合作社理事长。2008年,李维祥领头成立了景谷县益智乡橡胶行业协会。2009年12月,李维祥成立景谷惠民橡胶种植服务专业合作社。合作社成立之初有成员5户,现已登记注册成员有1032户(其中建档立卡户186户)。合作社成立10年以来,带动了景谷县益智乡1857户农户发展橡胶种植,胶农直接从橡胶种植得到的收入户均5万多元,比非种植橡胶农户增收2.5万元左右。合作社目前拥有橡胶地2.61万亩,橡胶加工厂一座,带动周边农户种植6.54万亩。经过6年的发展,由2012年粗放型引进5亩试验种植,2014年推广种植,至2016年,现已纯化现有品种珠芽魔芋中的“兴迈5号”和“兴迈4号”两个高品质品种,初步建成规范型育苗基地50亩,年产500万粒优质种源,带动895多户农户发展种植5642亩,产业由最初的盲目型种植转变为现在的订单型种植。2021年,合作社总资产4808.92万元,实现总收入851.37万元,其中合作社向成员出售生产物资收入189万元,社员人均收入比当地农民人均纯收入高10%。李维祥积极响应当地县委、县政府的号召,以脱贫攻坚为中心,优先发展带动建档立卡贫困户,现今带动340户建档户种植魔芋。合作社在2010年被中国科协、财政部表彰为“全国科普惠农兴村先进单位”,2016年被评为“省级农民专业合作社示范社”,2018年被农业农村部评为“国家级示范社”。李维祥个人2021年被中共云南省委表彰为“优秀共产党员”。
朱宏,男,汉族,1982年8月生,群众,大专学历,云南省普洱市景东县云南梁氏高原蓝莓产业发展有限公司副总经理。朱宏带领团队突破云南露天蓝莓种植技术壁垒,积累了一套完整的蓝莓种植和管理经验,制定《蓝莓种植规程》。公司种植的蓝莓与进口蓝莓及国内大棚蓝莓相比,具有绿色生态、质优味美以及早熟高产等优势,同时还建立了基地直销、电商促销、省外直销或代销的线上线下全方位销售网络。在他和技术团队的努力下,成功采用微滴灌浇水、大量使用松针腐叶土改良土壤、采用生物灭虫等措施,最大限度减少农业面源污染、保护基地周围生态环境、降低森林防火的压力。结合当地少数民族文化,发展休闲观光农业,大力发展旅游业,促进当地旅游业、农家乐、民族特色产品的开发和销售,带领农户一起致富。朱宏高度重视产学研合作,在他的努力下,公司先后与多家高校、科研院所建立产学研合作关系,积极推进产学研结合,逐渐展现合作成果。在他的建议下公司积极响应党中央乡村振兴的号召,去景东发展规模化蓝莓种植项目,仅用1年时间就建成蓝莓标准化种植基地1万余亩,公司也发展成为全国最大的露天早熟蓝莓种植企业,预计2023年产量2万余吨,产值约10亿元,累计吸引用工200万余人次,支付工资超过3亿元,为当地产业结构调整、带动农户种植、劳动力就地就业、促进农民增收作出了巨大贡献。随着生产规模扩大和生产经营多样化,用工人数将逐年增加,大量用工将会每年给基地周边的餐饮、住宿、交通、小商品销售带来约1亿元的附加产值。
岩叫恩,男,布朗族,1979年12月生,群众,初中学历,云南省西双版纳傣族自治州勐海腊荫农业专业合作社理事长。他从事茶叶种植、加工及销售已有17年,期间勤学好问,认真钻研,勇于创新,乐善好施。十多年来,敢为人先,勇于创新,努力进取,始终奋斗在普洱茶生产加工的第一线,从初入普洱茶行业到现在任职农业专业合作社理事长,带动了当地的普洱茶行业发展,显著提高了当地的普洱毛茶质量,对当地的普洱茶加工贡献自己的一份力。从2012年刚成立勐海腊荫农业专业合作社时仅有6位社员,发展至今已有147位社员,积极开展“绿色食品牌”产业基地认定,抓好优质原料基地建设,于2022年7月通过有机和绿色食品认证,推广茶园绿色生产技术,让茶园更加高效、安全。自合作社成立以后,积极组织收购茶农毛茶,解决茶农毛茶销售,为不让茶农受损,还是坚持收购茶农茶叶,且不拖欠老百姓的茶款,长期以来用实际行动保障茶农收入。从2016年至今收购布朗山毛茶1316吨,支付茶款9539万余元,其中在2017年初至2019年底“百企帮百村”期间累计收购810余吨毛茶,支付茶款5474余万元;在疫情暴发后三年里累计收购506余吨毛茶,支付茶款4065余万元,解决500多户茶农茶叶销售,使茶农有了稳定的收入来源。带动布朗山12个村小组,直接带动1306户茶农,共4695人,雇佣20余名贫困户茶农到合作社初制所制茶,培训他们茶叶的种植及加工技术,将自己的脱贫致富经验教给村民,带领大家共同致富,为普洱茶发展和助农增收作出力所能及的贡献。
任国富,男,汉族,1952年8月生,中共党员,小学学历,云南省大理白族自治州漾濞彝族自治县李家庄农民专业合作社理事长。1978年,一心想改变家乡贫困面貌的任国富,毅然辞去公社农科员的工作,放着“铁饭碗”不要,回到李家庄当起了生产队长,带领群众开辟梯田,精耕细作,用两三年的时间使得李家庄的粮食产量翻了两番。1993年1月,任国富顶着万般压力带领村民,以逢山开路、遇水搭桥的精神,凝心聚力、不惧艰辛,经过5760个小时的日夜奋战,硬是在平均海拔3500米的陡峭悬崖间靠人工开挖出一条4000米的隧道,1993年8月,成功引来了比油还珍贵的苍山雪水。2008年任国富对林果场进行了大胆的股份制改革,组建了李家庄农民专业合作社,苹果园发展得愈来愈红火。2018年,每股1000元的投入就能分到600多元。到今天,经过24载风雨,李家庄苹果实现了从无到有,从“0”到“1”,发展到1200多亩,3万多株,年产值600多万,产品远销北京、上海、广东、杭州,出口缅甸、泰国等地,成林的苹果树覆盖了裸露的苍山,入股的村民在2021年受疫情的影响下获得了10多万元的分红,8个管护区5个农家乐同时带动了旅游业的发展,实现了一棵苹果树绿了苍山富了村民,李家庄不再是贫穷的代名词,成为了大理州的一个品牌,一张名片,李家庄在任国富带领下真正实现了“绿水青山就是金山银山”的现实路径。先后荣获云南省第二十届劳动模范、大理州第三届十大最美人物、大理州劳动模范等称号。
线小晃,女,傣族,1971年3月生,中共党员,初中学历,云南省德宏傣族景颇族自治州芒市遮放小毕朗稻谷种植专业合作社理事长。2002年,线小晃正式开办起了大米加工厂,2010年成立芒市遮放小毕朗稻谷种植专业合作社。通过自力更生、依靠诚实劳动、经过辛苦打拼,实现了自己和家人的脱贫致富,成为当地远近闻名的党员、少数民族、妇女致富带头人,傣族同胞心目中的致富能人,当地人称“小毕朗”。为带领更多的群众致富,她采取“公司+合作社+基地+农户”模式,2013年组织村民成立了小毕朗稻谷种植专业合作社,当时就有590余户农户加入了合作社,合作社稻谷种植基地达4000余亩,截至目前合作社社员3500户,带动6000户农户种植水稻,种植基地达30000余亩,通过免费为合作社成员发放种子、农药化肥等手段,合作社的不断发展壮大,有效带动周边农户和困难群众共同致富。线小晃不仅能干,还是热心肠,平时只要哪家有困难,她都主动帮助,在帮扶户弄村期间,她竭尽全力帮助困难群众渡过难关,被当地人称为脱贫帮扶路上最美傣族农村妇女。2005年由于云南省各地频频发生各种自然灾害,需要大批的粮食,线小晃将自己收购的10万公斤粮食交给了中央粮食储备库。同时,她还积极支持村组文化活动室、美丽乡村建设,支持村寨开展群众文化惠民活动,两年来累计向户弄等9个村捐赠35.8万元支持村组建设美丽乡村、文化活动室和开展文化活动。先后荣获芒市劳动模范、云南省脱贫攻坚“社会扶贫模范”、全国巾帼建功标兵等称号。
单治福,男,汉族,1967年8月生,中共党员,初中学历,云南省丽江市玉龙县农圣果蔬种植专业合作社理事长。1986年进行地膜西瓜地膜苞谷的栽培试验示范,1990年进入烤烟的示范种植并取得较好的经济效益,带动大具实现烤烟千亩连片种植,1997年初引进油桃和布朗李进行试种,2002年引进葡萄红提,黑提品种进行试种,2005年进行设施农业蔬菜和大棚西瓜、哈密瓜的种植示范。2011年,单治福牵头把头台三组的葡萄种植户组织起来,成立了大具头台特色产业协会,通过合作社的积极引导,头台三组的葡萄种植面积从2002年的2.2亩发展到2011年的230亩。大力发展设施农业,地处金沙江干热河谷的大具坝子,十年九旱水资源紧缺,为了充分科学地利用有限的水资源,学习外地的葡萄种植新经验。在他的带动下,头台三村建设小水窖200口,5000立方米,如今建设水肥一体化的滴灌设施农业葡萄面积已达到180多亩,覆盖了30%的合作社农户,架设葡萄地里的输电线路2000多米,覆盖150多亩葡萄地。滴管改用电来抽水,使每亩浇水一次的成本,从三四十元降低到七、八元,减轻了种植户的经济负担。成立了玉龙县农圣果蔬种植专业合作社,葡萄种植面积从2002年的2.2亩,发展到2016年的700多亩;葡萄种植村组也从头台三村一个村,发展到8个村126户。产品销售也从葡萄鲜果出售,延伸到葡萄酒酿制、销售,促进葡萄产业的健康快速发展。被中共丽江市委、市政府授予优秀农村实用人才称号。
沈海涛,男,彝族,1982年12月生,中共党员,大专学历,助理社会工作师,云南省丽江市永胜县农村社区发展协会会长。沈海涛从2001年开始接触公益事业,通过下乡走村串寨,了解到永胜县山区农村的落后状况,于是决定开展公益项目帮助农村社区村民脱离贫困。2003年,沈海涛参与成立非营利性社会团体——永胜县农村社区发展协会,机构业务主要涵盖农村可持续生计、农村生态环保促进、山区教育发展、村民卫生健康保护及各类困境人群帮扶等。社区循环金助力农村社区发展项目,以小额信贷的方式扶持贫困社区农户持续开展生产创收项目,每年受益人数达2000余人次,至今累计服务40000余人次,促进农民增收约1600余万元。农村居民生活条件改善及生态保护项目,援助了太阳能热水器1847台,修建了沼气池1895口,发放节柴灶923口,累计受益人达12000余人,有效改善了农村生活、卫生条件,保护了当地森林资源。农村学子助学项目,服务永胜县农村社区家庭经济困难学生,筹集资金累计116万元,帮助500余位农村学子走出大山。“阿妈的药园”扶贫发展及衔接助力乡村振兴系列项目,扶持620位农村社区妇女科学化、组织化、规范化、规模化发展出500余亩不同种类的中药材产业,此举激活了社区内生动力,催化和培育出20余个农村社区妇女为主的互助小组,累计创造经济效益约600余万元,该项目有效巩固脱贫攻坚,衔接了乡村振兴新进程,带动村民共赴小康社会,实现对美好生活的向往。
前早方,女,怒族,1979年9月生,中共党员,初中学历,云南怒江傈僳族自治州福贡县石月亮乡早方生态扶贫专业合作社理事长。2013年开始带动周边农户育草果苗,向农户传授育苗方法,带领农户进行销售。于2018年11月29日创立了石月亮乡早方生态扶贫专业合作社。合作社最开始创立的时候,没有一个人愿意加入。在前早方同志坚持不懈的努力下,村民陆续地加入到早方合作社的大家庭中。合作社也由2018年创立之初的88户,增加到目前为止的160户646人。其中党员21人,脱贫户144户590人,石月亮乡依陆底搬迁户44户185人。合作社社员遍及石月亮乡各村民委员会,为石月亮乡脱贫攻坚战奉献出自己的一份力量。合作社承接大大小小的项目十几个,承接项目总金额达800万元,投资400多万元,总带动农户总用工646人,务工总收入176.0832元,务工人均收入3143.37元。其中脱贫户总用工人数为285人,总收入114.1342元,脱贫户用工人均收入达4004.7元。通过林业项目实施,带动周边农户参与项目实施3000多人,技术培训2000余人次。所有社员收入都达到户脱贫收入标准。2020年以及2021年连续两年合作社理事长兼法人前早方同志被评为州致富带头人。2021年合作社被评为福贡县巧媳妇创业就业工程示范基地以及怒江州科普示范基地,与此同时还荣获了怒江州农业农村局标杆合作社的称号;2022年合作社不仅被评为怒江州“巧媳妇”工程巾帼创业就业示范基地和怒江州生态文明建设示范州创建先进集体,还被评为省级示范合作社。
王家逵,男,汉族,1974年1月生,中共党员,本科学历,高级农艺师,云南省香格里拉酒业股份有限公司基地部长。20多年来,王家逵扎根迪庆高原,情系两江产业,把香格里拉酒业当成自己的第二个家,始终保持那份初心,积极探索研究迪庆高原特色产业资源的价值,通过产业合作和发展促进迪庆经济建设提升工作,在民族地区的稳定发展和扶贫工作上承担社会责任。他结合实际和不断吸收学习的理论经验、知识的积累,先后组织和参与编订了《香格里拉酿酒葡萄种植技术规范》《香格里拉酒业葡萄种植管理手册》《香格里拉酒业德钦有机葡萄园生产管理技术规程及管理办法》。积极探索出“示范基地+公司+农户(工)”基地运作模式,采用流转农户葡萄园土地建设种植示范园,一方面回雇农民开展葡萄管理工作,解决农村劳动力就业问题,实现了农户的增收问题,一方面在示范园开展相关种植技术试验和品种引种观察试验,成功后再推广到面上农户使用,大大减少了直接推广给农户造成的风险。直接带动3000余户农户近2万人。现每年全县实现优质酿酒葡萄原料6000余吨,年直接增加农户收入原料产值3500余万元。迪庆高原葡萄产业的发展,不仅带动了本地农户的脱贫发展,还直接辐射带动了周边区域的发展,现已规划完成的“大香格里拉酿酒葡萄产区”的发展理念,已带动了甘孜州发展近5000亩,西藏昌都10000余亩,香格里拉东旺等500余亩,维西塔城、永春近5000亩,很好地起到了产业带动脱贫的作用。被迪庆州政府评为“优秀科技工作者”。
卫秀兰,女,佤族,1974年5月生,群众,小学学历,云南省临沧市沧源县勐省农场二队友兰养殖场负责人。她是一个典型的佤族妇女,朴实大方、真诚友善、乐观向上,用心经营着拥有200多头牛的“友兰养殖场”。多年来,她先后修过自行车、补过轮胎。正当她意气风发想干一番事业的时候,命运却跟她开了个“玩笑”。2006年6月,丈夫外出打工时,不幸受伤,左手被截肢,丈夫受伤不到3个月,她又发生了车祸,导致右脚膝盖粉碎。2015年初,在上级有关部门的支持下,多方筹措资金,承租了土地,推地、盖牛棚、买牛、种草,建起了“友兰养殖场”。功夫不负有心人,2018年养殖场初见成效,一年出售40多头牛,收入达17.6万元。仅2020年上半年养殖场便卖出86头牛,存栏还有120余头。她非常好学,认真学习喂养牛、培育牛犊、卫生防疫、冻精改良等方面知识和技能,并运用到养殖实践中。如今,卫秀兰和丈夫不仅把养殖场打理得井井有条,而且还怀有一颗感恩之心,乐于助人。当看着周围的村民特别是残疾人生活依然十分贫困时,她和丈夫积极提供就业,安置5名残疾人在养殖场,包吃包住,工资从开始的每月1500元提到现在的3000元,像一家人竭尽所能地给予关爱帮助。养殖场被云南省妇女联合会授予“巾帼创新业示范基地”,卫秀兰荣获“中国移动杯·感动临沧2020年度人物”称号。2021年,荣获“沧源佤族自治县首届劳动模范称号”。2021年9月,沧源友兰养殖场被授予“临沧市残疾人就业示范基地”“沧源佤族自治县肉牛养殖示范基地”。
全国农业农村先进工作者正式推荐对象主要事迹
曾文钢,男,汉族,1974年11月生,中共党员,在职研究生,高级农艺师,昭通市农业综合执法支队支部书记、支队长。任职期间,曾文钢带领执法支队开展了蔬菜高毒农药、“瘦肉精”和三聚氰胺非法添加、水产品中孔雀石绿等禁用药物使用专项整治,查办制售假劣农资和农产品案件36件,收缴假劣农资22万余元、处以罚没金额50万余元,严厉打击各类农业领域违法行为。办理的4个案卷被省农业农村厅表彰为“云南省农业行政执法优秀案卷”,曾文钢个人2018年被评为“云南省农业行政执法优秀执法人员”。曾参与了杂交玉米新品种“昭白单1号”选育和示范推广工作,共在昭阳区、鲁甸县推广种植34万亩,平均亩产增加53.42公斤,“昭白单1号”得到了广大农户的接受和认可,获得昭通市人民政府2012—2013年度科技进步二等奖。2005年,曾文钢担任魔芋研究室任负责人期间,探索研究出了魔芋种芋繁殖、种芋越冬、病虫害综合防治等技术和魔芋套种玉米、套种蚕桑等栽培模式,并将研究成果汇总编为《昭通魔芋栽培技术手册》一书,为培育壮大和促进深度开发昭通本土优良魔芋品种作出了积极贡献,曾文钢总结实施的“蚕桑套种魔芋”“魔芋高产栽培技术”,获得昭通市人民政府农技推广二等奖、云南省农业农村厅农业技术推广三等奖。
陈树国,男,汉族,1977年7月出生,中共党员,本科学历,高级农艺师,曲靖市经济作物技术推广站站长,兼曲靖市农业农村局打造绿色食品牌领导小组办公室主任。近年来,陈树国同志忠诚履职,抓实种植业结构调整优化和打造绿色食品牌服务工作,加快推进粮食、果蔬优势重点产业高质量发展,2019年、2020年、2021年打造绿色食品牌工作考核居云南省第一。选育高产玉米品种“桥单2号”,平均亩产600公斤;参与“百亿斤粮食增长计划”,指导群众举办粮食高产创建样板130万亩以上,粮食亩均产50公斤以上;总结马铃薯“高垄双行”栽培集成技术,示范推广65万亩,增产10%至20%;主持实施130万亩玉米集雨集成技术示范项目,增粮1.3亿斤,获云南省农业农村厅“玉米抗旱集雨集成技术”推广一等奖。紧扣经作“三区四业九带”布局,打造特色经作万亩基地26片、千亩基地129片,带动60万亩优质水果、80万亩道地药材、24万亩新兴花卉提质增效,300万亩绿色蔬菜产量稳居云南省第一。组织申报认定省市县级绿色食品牌产业基地267个、居全省第一,配合相关部门申报获评云南省10大名品11个,科学调度监测“绿色食品牌”重点产业数据,10个重点产业全产业链综合产值年均增幅25%以上、增速高于全省5个百分点,省级考核打造绿色食品牌工作连续3年居全省第一。曾被全国农业技术推广中心表彰为全国科技减灾促春耕活动先进个人,被云南省农业农村厅表彰为先进个人,被曲靖市人民政府表彰为曲靖市统计工作先进个人。
钏兴宽,男,汉族,1966年10月生,中共党员,本科学历,农业技术推广研究员,保山市农业技术推广中心(农科所)水稻研究室主任。1989年8月,受派到保山地区农科所驻腾冲市固东镇工作点工作,先后累计推广新品种新技术187.9万亩,增产粮食8643万千克。主持水稻科研推广工作以来,始终坚持育种思路和育种方法创新,从种质资源引进创制开始,努力夯实育种基础,育种推广成效突出,使保山市水稻育种迈入全省先进行列,为云南高原水稻生产发展发挥了积极作用,为边疆粮食安全作出了突出贡献。主持育成27个水稻品种通过云南省审定。把新型两系杂交粳稻作为育种创新的重要突破口,育成4个两系杂交粳稻新品种通过云南省审定,并在云南省和周边省适宜区大面积推广。育成水稻品种累计推广983.6万亩,累计增产稻谷33147.3万千克,增加产值9.94亿元。以第一作者或通讯作者在中文核心期刊上发表水稻研究论文16篇,参与《中国水稻品种志——云南卷》的编撰。领衔保山市水稻两用核不育系繁育技术研究应用,制定了《水稻两用核不育系繁殖技术规程》(DB5305),发表研究论文5篇。承接全国400余家两系杂交水稻研究单位和种子生产经营企业763个水稻两用核不育系品种繁殖,累计面积21645亩,提供全国优良两用核不育系种子919.9万千克。促成了全国水稻两用核不育系最佳繁育基地落户保山。曾荣获云南省高原水稻育种及推广获农业农村部丰收一等奖、云南省农业技术推广一等奖、农业农村部丰收三等奖等荣誉,获云南省技术创新人才、云南省2013—2015年度粮食生产“突出贡献农业科技人员”“云南省农业系统先进工作者”“保山工匠”等称号。
陆龙平,男,壮族,1984年5月生,中共党员,大学学历,高级农艺师,云南省文山州农业技术推广中心副主任。该同志履职农业农村工作13年以来,勤奋务实履行工作职责。累计完成全州1.2万个土样的分析化验,参与田间试验87组,建立水稻、玉米、辣椒等主要农作物施肥体系模型,提出施肥配方建议13个,实施示范样板16个,累计示范推广2166.9万亩。建立水肥一体化、机耕、机播、机防、机收等全程机械化集成种植技术,项目带动实施3.46万亩,亩增马铃薯412.16kg。协调挂钩单位投入460万元,累计发放水稻、玉米良种5200kg,稳定粮食种植面积,稳定甘蔗种植面积450亩;开展八角、家禽、农作物高产技术培训6期800人次;组织电焊、电工技能培训2期126人;组织外出务工205人次;确保每户至少1人外出务工、至少有1个产业;2020年,75户建档立卡户人均收入达1.15万元以上,实现高质量脱贫。牵头编制《文山州打造现代农业示范基地实施方案》《文山州农业现代化三年行动方案(2022—2024年)》等规划方案6份,组织开展全州省级名品名企评选、“一县一业”和优势产业集群项目等重大项目申报及建设。新增省级“绿色云品”46个,位居全省第三位、名品名企9个、“三品一标”48个、“一县一业”示范县和特色县4个。2021年全州“绿色食品牌”重点产业综合产值达755.61亿元,实现30.1%增长。荣获地厅级以上农业技术推广奖5项次,荣获文山州技术创新人才和先进驻村扶贫工作队员称号,累计撰写并发表科技论文17篇。
袁飞洲,男,壮族,1984年2月生,中共党员,研究生学历,兽医师,云南省西双版纳州动物疫病预防控制中心副主任。作为一名专业技术人员,他始终守在动物疫病防控和动物卫生监督第一线。他致力于动物及动物产品检疫工作,每年定期和不定期地对动物、动物产品等进行样品采集,平均每年采集和检测样品量超10000份。参与建立兽药规范化管理、动物检疫信息化可追溯系统,常态化开展兽药质量监督抽检,开展兽药使用减量化行动,畜禽免疫合格率常年保持在70%以上,有效控制非洲猪瘟等重大动物疫病的发生,获全省动物疫情监测预警先进个人、全省技术能手称号。他建立茶花鸡禽白血病净化技术配套体系,通过实施,茶花鸡保种核心群禽白血病病毒总阳性率从9.1%降到1.1%;配套系种鸡阳性率从5.8%降到2.0%;集成技术在禽白血病净化中效果显著。通过应用,茶花鸡种群生产性能得到明显提高,每只饲养成本下降6元,死淘率下降3.2%,高峰期产蛋率提高7%,单只种鸡毛利润提高47元,经济效益显著。茶花鸡禽白血病净化技术配套体系创新点突出,整体水平达到国内先进。建立并实施了“流行病学调查、检测、扑杀、消毒、无害化处理”等综合防治措施。该同志于2021年4月15日派驻在勐海县西定乡曼马村边境一线至今,承担疫情防控、强边固防、巩固拓展脱贫攻坚成果,接续乡村振兴工作。驻村期间开展非洲猪瘟等重大动物疫病防控培训6次,累计培训362人次。2021年、2022年驻村期间考核优秀2次。
何建群,女,汉族,1965年9月生,群众,本科学历,农业技术推广研究员,云南省大理州宾川县植保植检站站长。参加工作36年来,她与同事们一起,通过认真开展农情调研、新技术试验示范、农民教育培训等工作,切实把科技兴农、产业富民的论文写在热区大地上。主持完成植物保护、新品种引进以及土壤肥料等农业新技术试验、示范研究350余组;研究出葡萄病虫害规范化防治等先进实用新技术;主持鉴定出病虫草种类几百种;主持和参与省、州、县科技课题项目80余项。多年来,累计指导移民群众应用葡萄绿色标准化技术进行生产3.15万亩。以30余个水果种植基地为重点,指导葡萄、柑桔、石榴等水果生产4.5万余亩。多年来组织科技培训318场次,培训人数达到3万人次以上,制作葡萄、柑桔和玉米病虫害防治技术短视频8期。主持编写出《葡萄栽培技术》《宾川柑桔栽培实用技术》《农药科学选购和合理使用》等实用技术书籍16本;主持编写出《农药管理法律法规汇报》《植物保护基础知识》等6本;主持制定出技术标准《宾川县鲜食葡萄生产技术规程》《绿色食品 柑桔绿色生产技术》等15个。“何建群职工创新工作室”和“大理州何建群专家工作站”创新科技成果3项、荣获科技成果奖6项。积极提出议案、建议270多件,所提的议案、建议得到了高度重视,并得到有效解决。先后荣获农业部、省政府、地厅级、县处级的表彰奖励74项,优秀论文获奖10项;取得科技成果4个、林木良种证1个;在国家级、省级刊物发表学术论文110篇。
李自卫,男,傣族,1987年1月生,中共党员,研究生学历,农业技术推广研究员,云南省德宏州农业技术推广中心(德宏州农业科学研究所)粮作室主任。他工作以来一直在边境地区从事玉米种质资源改良、品种选育、示范推广工作。他以培育高产优质、多抗广适和宜机收玉米新品种为主攻目标,收集和鉴选优异玉米种质资源,扩增玉米种质遗传基础;定向改良创制新种质。通过杂优模式的创新设计,对基础育种材料集成改良,突出原创种质创制,选育突破性新自交系;培育优质高产、绿色高效的新一代突破性新品种。创制出优良甜玉米自交系100份,利用自主选育的鲜食玉米种质资源已经完成省级品种审定试验5个,2022年云南省审定通过2个甜玉米品种,目前两个品种均已完成与企业的成果转化。6个自主改良的材料已经提交了新品种保护权申请。建立超过20个鲜食玉米高产示范基地(连片面积2000亩以上)。每年开展种植技术培训20场次,培训人员1000人次。主持或参与国家、省级项目20余项,取得科技奖励5项。以第一作者发表科技论文20余篇,其中3篇SCI,获得发明或实用新型专利9项,制定地方标准1项,2022年获云南省审定玉米品种3个(第一完成人)。参与完成的项目2018年荣获云南省科学技术进步特等奖(排名第3)、2021年荣获云南省科学技术技术进步一等奖、2022年获第十届云南省青年科技奖、2018年入选德宏州产业技术领军人才;2019年连破5级晋升研究员,入选云南省兴滇英才计划“青年人才”专项,现为云南省委联系专家、德宏州委联系专家。
黄德义,男,白族,1976年9月生,中共党员,大专学历,高级农艺师,云南省怒江州泸水市上江镇农业农村服务中心高级农艺师。1997年黄德义从昆明市农业学校果树专业毕业回到家乡后,就被分配到了上江镇农技推广的岗位上,从此,他就扑下身子,脚踏实地,不分严寒酷暑,从技术员干到高级农艺师,从稚嫩的小伙子到成熟稳重的中年人,这一干就是25年,岁月在他脸上留下了印记,见证了上江农业发展历程,在这平凡的岗位上默默奉献,长期在一线从事技能工作,熟练掌握相关农业技术和相关知识,累计召开现场观摩、培训、指导150余场次,培训农民两万余人,年接待农民技术咨询3000余人次,为上江镇产业结构调整,农民增收,推进农业高质量发展作出了积极贡献。黄德义是2022年选派事业单位专业技术人员到基层一线服务工作的其中一员,是怒江州泸水市上江镇杂交水稻滇禾优615旱种实验的主推人。2021年,经过多方考察,在市农业农村局和上江镇人民政府的支持下决定在上江镇蛮英村正式试种滇禾优615品种,开启了怒江州首次水稻旱种实验,在海拔800米至1920米6个不同的海拔带进行实验种植,共种植16.9亩。9月6日,泸水市上江镇蛮英村的滇型杂交粳稻“滇禾优615”经专家组实测验收,亩产达727.45市斤,标志着该水稻在怒江州首次旱种成功。专家组对种植在中海拔地区的水稻抗旱品种“滇禾优615”进行测产验收,测产结果为每亩872.06市斤。曾获得“云南省农业技术推广奖二等奖”“怒江州农业科技奖三等奖”。
李继中,男,汉族,1972年10月生,群众,大专学历,高级畜牧师,云南省迪庆州农业农村信息与宣传教育中心副主任。李继中严格要求自己,勤奋工作,刻苦钻研,无私奉献,是农业科技工作者的先进代表。大力推广生猪人工受精技术,提高良种利用率,使金江镇生猪人工受精覆盖率达到95%以上,有效提高了农户的经济效益,在种猪的选择、调教、饲养管理和人工授精的关键技术总结出一些个人经验。在农业科技推广工作方面,按期完成省州下达的饲料质量安全监管及抽样送检任务,参与国家级迪庆藏猪保护区建设工作,成功申请迪庆藏猪地理标志。参与迪庆州牦牛保种项目。参与国家公益性行业(农业)科研项目,并参与编写青藏高原香格里拉社区畜牧业项目培训手册,形成一套可复制的迪庆高原社区特色生态畜牧业发展模式。参与中甸牦牛地方标准起草,并获得云南省地方标准认定发布。积极指导各县发展农村特色产业,促使贫困户有1-2项增收产业,产业覆盖比例达到100%。参与编制了《迪庆州农业产业扶贫规划(2018—2025)》。认真开展农业农村信息宣传和高素质农民培育工作。编写印发《迪庆州2021年美丽乡村建设工作方案》等,顺利完成2021年美丽村庄和2022年绿美乡村、乡村振兴“百千万”的核查申报工作。累计对兽医人员、动物防疫人员进行培训10期,农民养殖技术培训30期,高素质农民培训3期,总计培训人数达4000人次。工作中累计发表论文13篇,工作成效明显。被认定为云南省科技特派员。
张琳圆,女,彝族,1982年9月生,中共党员,本科学历,云南省临沧市委农办秘书科科长。该同志始终讲政治,领悟明、执行强,她在推动“三农”工作中发挥表率,先后在市城乡统筹办、市委农办负责统筹全市农业转移人口市民化工作、推进乡村振兴战略、“三农”工作等。把农民群众转户进城后解除后顾之忧作为突破点,推动农业转移人口市民化不断上新台阶,积极参与调研走访,深入群众宣传政策,到县(区)30多个村200余户农户家中与村干部和群众面对面交流,讲农村人口如何转户进城转移成为市民,因地制宜、因人而异,举例说明,打动群众心,让进城条件成熟的农村人口放心的、主动的、开心的转户进城成为市民,让转移人口落得了户,享受城市居民政策,解决子女上学等问题。“十三五”期间,有效推动农业转移人口到城落户80208人,户籍人口城镇化率由2016年21.44%增长到2021年的24.26%。把从细节入手作为处理农办日常事务前提,有效发挥参谋助手作用,积极主动,处理好农办日常事务,与涉农部门沟通对接业务,推动农办工作稳步有序发展。草拟的文稿逻辑清、思路明、操作性强,让农民一看就懂,一听就明,可及时为领导提供决策参考。在工作中她做到事前谋划、事中督导、事后总结提炼。近四年来草拟文件和文稿得到市委、市政府领导肯定,统筹筹备市委农办专题会议30次以上。把时刻牢记“今天再晚也是早,明天再早也是晚”作为扛实责任的准则,高质高效完成工作任务,为领导快速决策提供参考,助力有效推动“三农”工作。
柳觐,男,汉族,1983年12月生,中共党员,研究生学历,研究员,云南省热带作物科学研究所副所长。柳觐同志长期扎根西双版纳边疆少数民族地区,针对制约云南热区农业产业发展的关键问题,开展了一系列卓有成效的科技创新和技术服务工作。他主持各类项目(课题)20余项,以第一作者或通讯作者发表论文60余篇(其中SCI论文30余篇),申请发明专利20余件(其中已授权14件),牵头起草和制定标准/规程3项。带领团队在国际上率先开展了橡胶树基因组测序和关键基因挖掘,以柳觐同志作为第一作者的橡胶树基因组图谱在国际植物学顶级期刊Molecular Plant上发表,被业内学者誉为“橡胶树由传统育种走向分子育种的里程碑事件”。带领团队在国内首次利用γ射线辐照等人工诱变方式,创制了目前世界上最大的澳洲坚果诱变育种群体作为主编编写了《中国热带果树叶绿体基因组图谱》(出版中)。柳觐同志近年来在普洱、西双版纳的边疆村寨、农家院落无偿开展澳洲坚果、芒果等热带作物种植技术服务、技术支持200余人次,免费将自己的专利技术向农民推广。他扎根田间地头,在与农民同吃同住的过程中传授了技术、灌输了理念,为边疆少数民族地区的脱贫攻坚和乡村振兴作出了实质性的贡献。先后5次获得地厅级以上“优秀共产党员”称号。于2017年入选“云南省技术创新人才培养对象”,2018年作为云南省首位农业科研人员入选农业农村部“杰出青年农业科学家”,2021年在建党100周年之际获中共云南省委“优秀党务工作者”表彰。
原文链接:https://nync.yn.gov.cn/html/2023/gongshigonggao_0315/395440.html?cid=3001
[免责声明] 本文来源于网络转载,仅供学习交流使用,不构成商业目的。版权归原作者所有,如涉及作品内容、版权和其它问题,请在30日内与本网联系,我们将在第一时间处理。
最新加入
2020-07-15
江西天皓房地产有限公...
2020-05-13
致上饶市政府陈云市长...
2020-05-13
致江西省自然资源厅张...
2024-01-12
致沈阳市市纪委书记、...
2020-05-13
致上饶市委马承祖书记...
2020-04-28
土地性质:一定要辨别...
2020-04-23
圈地千亩国际健康峰会...
2020-04-24
农村土地新政策,抛荒...
2020-04-28
黑土地“金豆子”鼓了...
热门资讯
2020-07-15
江西天皓房地产有限公...
2020-05-13
致上饶市政府陈云市长...
2020-05-13
致江西省自然资源厅张...
2024-01-12
致沈阳市市纪委书记、...
2020-05-13
致上饶市委马承祖书记...
2020-04-28
土地性质:一定要辨别...
2020-04-23
圈地千亩国际健康峰会...
2020-04-24
农村土地新政策,抛荒...
2020-04-28
黑土地“金豆子”鼓了...
2021-06-23
致鄂尔多斯市东胜区政...





